转载:丁香园

来源:国家卫建委官网
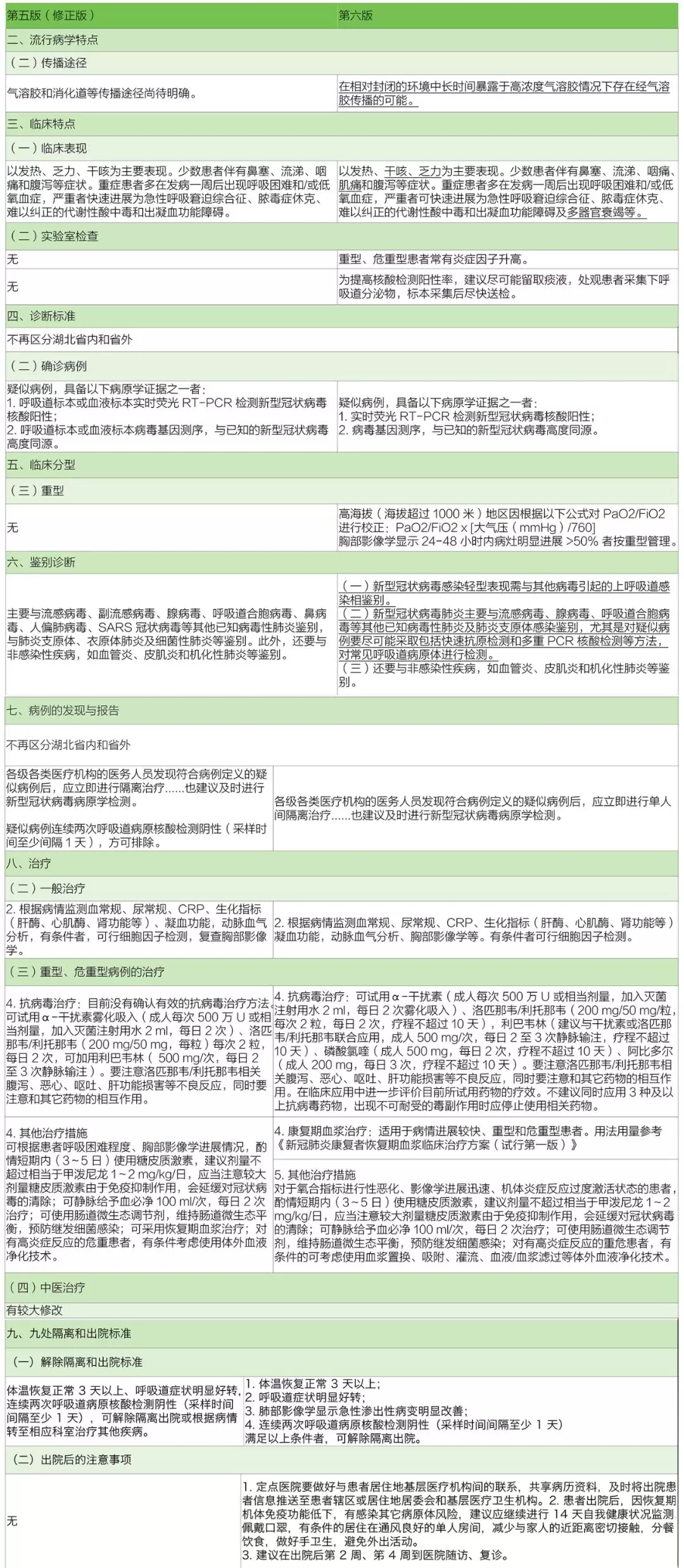
与 2 月 5 日 发布的「第五版」相比,新版诊疗方案做了不小的修改。
武汉经济开发区方舱医院 2 舱副院长,南京市第二医院杨永峰主任医师将两版的差别总结如下:
丁香园也特将两版方案的区别点整理成下表,供大家参考:

以下为丁香园整理方案原文(下划线部分为相比第五版的增加、修改内容)。
经呼吸道飞沫和密切接触传播是主要的传播途径。在相对封闭的环境中长时间暴露于高浓度气溶胶情况下存在经气溶胶传播的可能。
1. 医学观察期
临床表现 1:乏力伴胃肠不适
推荐中成药:藿香正气胶囊 (丸、水、口服液)
临床表现 2:乏力伴发热
推荐中成药:金花清感颗粒、连花清瘟胶囊 (颗粒)、疏风解毒胶囊 (颗粒)
2. 临床治疗期 (确诊病例)
2.1 清肺排毒汤
适用范围适用于轻型、普通型、重型患者,在危重型患者救治中可结合患者实际情况合理使用。
基础方剂:麻黄 9 g、炙甘草 6 g、杏仁 9 g、生石膏 15~30 g(先煎)、桂枝 9 g、泽泻 9 g、猪苓 9 g、白术 9 g、茯苓 15 g、柴胡 16 g、黄芩 6 g、姜半夏 9 g、生姜 9 g、紫菀 9 g、冬花 9 g、射干 9 g、细辛 6 g、山药 12 g、枳实 6 g、陈皮 6 g、藿香 9 g。
服法:传统中药饮片,水煎服。每天一付,早晚两次 (饭后四十分钟),温服,三付一个疗程。
如有条件,每次服完药可加服大米汤半碗,舌干津液亏虚者可多服至一碗。(注如患者不发热则生石膏的用量要小,发热或壮热可加大生石膏用量)。若症状好转而未痊愈则服用第二个疗程,若患者有特殊情况或其他基础病,第二疗程可以根据实际情况修改处方,症状消失则停药。
处方来源:国家卫生健康委办公厅国家中医药管理局办公室《关于推荐在中西医结合救治新型冠状病毒感染的肺炎中使 10 用" 清肺排毒汤。的通知》(国中医药办医政函 (2020)22 号)。
2.2 轻型
(1) 寒湿郁肺证
临床表现:发热,乏力,周身酸痛,咳嗽,咯痰,胸紧憋气,纳呆,恶心,呕吐,大便粘腻不爽。舌质淡胖齿痕或淡红,苔白厚腐腻或白腻,脉濡或滑。
推荐处方:生麻黄 6 g、生石膏 15 g、杏仁 9 g、羌活 15 g. 葶苈子 15 g、贯众 9 g、地龙 15 g、徐长卿 15 g、藿香 15 g、佩兰 9 g、苍术 15 g、云苓 45 g、生白术 30 g、焦三仙各 9 g、厚朴 15 g. 焦槟榔 9 g、煨草果 9 g、生姜 15 g。
服法:每日 1 剂,水煎 600 ml,分 3 次服用,早中晚各 1 次,饭前服用。
(2) 湿热蕴肺证
临床表现:低热或不发热,微恶寒,乏力,头身困重,肌肉酸痛,干咳痰少,咽痛,口干不欲多饮,或伴有胸闷脘痞,无汗或汗出不畅,或见呕恶纳呆,便溏或大便粘滞不爽。舌淡红,苔白厚腻或薄黄,脉滑数或濡。
推荐处方:槟榔 10 g、草果 10 g、厚朴 10 g、知母 10 g、黄芩 10 g、柴胡 10 g、赤芍 10 g、连翘 15 g、青蒿 10 g(后下)、苍术 10 g、大青叶 10 g、生甘草 5 g。
服法:每日 1 剂,水煎 400 ml,分 2 次服用,早晚各 1 次。
2.3 普通型
(1) 湿毒郁肺证
临床表现:发热,咳嗽痰少,或有黄痰,憋闷气促,腹胀,便秘不畅。舌质暗红,舌体胖,苔黄腻或黄燥,脉滑数或弦滑。
推荐处方:生麻黄 6 g、苦杏仁 15 g、生石膏 30 g、生薏苡仁 30 g、茅苍术 10 g、广藿香 15 g、青蒿草 12 g、虎杖 20 g、马鞭草 30 g、干芦根 30 g、葶苈子 15 g、化橘红 15 g、生甘草 10 g。
服法:每日 1 剂,水煎 400 ml,分 2 次服用,早晚各 1 次。
(2) 寒湿阻肺证
临床表现:低热,身热不扬,或未热,干咳,少痰,倦怠乏力,胸闷,脘痞,或呕恶,便溏。舌质淡或淡红,苔白或白腻,脉濡。
推荐处方:苍术 15 g、陈皮 10 g、厚朴]ng、藿香 10 g、草果 6 g、生麻黄 6 g、羌活 10 g、生姜 10 g、槟榔 10 g。
服法:每日 1 剂,水煎 400 ml,分 2 次服用,早晚各 1 次。
2.4 重型
(1) 疫毒闭肺证
临床表现:发热面红,咳嗽,痰黄粘少,或痰中带血,喘憋气促,疲乏倦怠,口干苦粘,恶心不食,大便不畅,小便短赤。舌红,苔黄腻,脉滑数。
推荐处方:生麻黄 6 g、杏仁 9 g、生石膏 15 g、甘草 3 g、藿香 10 g(后下)、厚朴 10 g、苍术 15 g、草果 10 g、法半夏 9 g、茯苓 15 g、生大黄 5 g(后下)、生黄芪 10 g、葶苈子 10 g、赤芍 10 g。
服法:每日 1~2 剂,水煎服,每次 100 ml~200 ml,一日 2~4 次,口服或鼻饲。
(2) 气营两燔证:
临床表现:大热烦渴,喘憋气促,谵语神昏,视物错普,或发斑疹,或吐血、衄血,或四肢抽搐。舌绛少苔或无苔,脉沉细数,或浮大而数。
推荐处方:生石膏 30~60 g(先煎)、知母 30 g、生地 30~60 g、水牛角 30 g(先煎)、赤芍 30 g、玄参 30 g、连翘 15 g、丹皮 15 g、黄连 6 g、竹叶 12 g、葶苈子 15 g、生甘草 6 g。
服法:每日 1 剂,水煎服,先煎石膏、水牛角后下诸药,每次 100~200ml,每日 2~4 次,口服或鼻饲。
推荐中成药:喜炎平注射液、血必净注射液、热毒宁注射液、痰热清注射液、醒脑静注射液。功效相近的药物根据个体情况可选择一种,也可根据临床症状联合使用两种。中药注射剂可与中药汤剂联合使用。
2.5 危重型 (内闭外脱证)
临床表现:呼吸困难、动辄气喘或需要机械通气,伴神昏,烦躁,汗出肢冷,舌质紫暗,苔厚腻或燥,脉浮大无根。
推荐处方:人参 15 g、黑顺片 10 g(先煎)、山茱萸 15 g,送服苏合香九或安官牛黄丸。
推荐中成药:血必净注射液、热毒宁注射液、痰热清注射液、醒脑静注射液、参附注射液、生脉注射液、参麦注射液。功效相近的药物根据个体情况可选择一种,也可根据临床症状联合使用两种。中药注射剂可与中药汤剂联合使用。
注:重型和危重型中药注射剂推荐用法
中药注射剂的使用遵照药品说明书从小剂量开始、逐步辨证调整的原则,推荐用法如下:
病毒感染或合并轻度细菌感染 0.9% 氯化钠注射液 250ml 加喜炎平注射液 100 mg bid,或 0.9% 氯化钠注射液 250 ml 加热毒宁注射液 20 ml,或 0.9% 氯化钠注射液 250 m1 加痰热清注射液 40ml bid。
高热伴意识障碍:0.9% 氯化钠注射液 250ml 加醒脑静注射液 20ml bid。
全身炎症反应综合征或/和多脏器功能衰竭:0.9% 氯化钠注射液 250 ml 加血必净注射液 100 ml bid。
免疫抑制:0.9% 氯化钠注射液 250ml 加参麦注射液 100 ml bid。
休克:0.9% 氯化钠注射液 250 ml 加参附注射液 100 ml bid。
2.6 恢复期
(1) 肺脾气虚证
临床表现:气短,倦怠乏力,纳差呕恶,痞满,大便无力,便溏不爽。舌淡胖,苔白腻。
推荐处方:法半夏 9 g、陈皮 10g、党参 15 g、炙黄芪 30g。炒白术 10 g、茯苓 15 g、藿香 10 g、砂仁 6 g(后下)、甘草 6 g。
服法:每日 1 剂,水煎 400m1,分 2 次服用,早晚各 1 次。
(2) 气阴两虚证
临床表现:乏力,气短,口干,口渴,心悸,汗多,纳差,低热或不热,干咳少痰。舌干少津,脉细或虚无力。
推荐处方:南北沙参各 10 g、麦冬 15 g、西洋参 6 g,五味子 6 g、生石膏 15 g、淡竹叶 10 g、桑叶 10 g、芦根 15 g、丹参 15 g. 生甘草 6 g。
服法:每日 1 剂,水煎 400 ml 1,分 2 次服用,早晚各 1 次。
(二)出院后注意事项
1. 定点医院要做好与患者居住地基层医疗机构间的联系,共享病历资料,及时将出院患者信息推送至患者辖区或居住地居委会和基层医疗卫生机构。
2. 患者出院后,因恢复期机体免疫功能低下,有感染其它病原体风险,建议应继续进行 14 天自我健康状况监测,佩戴口罩,有条件的居住在通风良好的单人房间,减少与家人的近距离密切接触,分餐饮食,做好手卫生,避免外出活动。
3. 建议在出院后第 2 周、笫 4 周到医院随访、复诊。
来源:国家卫生健康委医政医管局官网